卢敏老师等研发联合使用蓝光和香芹酚可触发细菌特异性光毒反应,杀死耐多药细菌
来源:
|
作者:id201811160001
|
发布时间: 2021-04-21
|
1933 次浏览
|
🔊 点击朗读正文
❚❚
▶
|
分享到:
卢敏老师等研发联合使用蓝光和香芹酚可触发细菌特异性光毒反应,杀死耐多药细菌
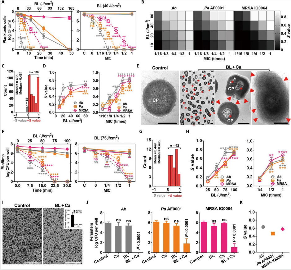
图1. 蓝光和植物化学物香芹酚联合使用,协同杀灭浮游形式、成熟的生物膜形式和存留菌形式的细菌
卢敏老师等开发了一种非抗生素模式治疗耐多药细菌感染的天然联合疗法,通过联合使用两种天然存在的蓝光和植物化学物香芹酚,香芹酚被光催化氧化成一系列光活性底物,这些底物在相同的蓝光下发生光解或额外的光敏化反应,形成两个彼此相互作用的自氧化循环,从而强劲产生据偶细胞毒性的活性氧,协同杀灭一系列形式的耐多药细菌。
期刊页码:Sci Transl Med. 2021,13,eaba3571.