新闻动态
AFM:国际和平妇幼保健院陈信良主任与课题组合作构建热收缩静电纺纤维膜胶带促进松弛软组织修复
来源:https://www.materialsviewschina.com/2020/10/50043/ | 作者:王非 | 发布时间: 2020-10-28 | 1711 次浏览 | 🔊 点击朗读正文 ❚❚ | 分享到:
上海交通大学医学院附属瑞金医院/上海市伤骨科研究所崔文国教授团队和上海交通大学附属国际和平妇幼保健院陈信良教授团队通过静电纺丝制备的热收缩的PLGA静电纺纤维膜胶带,粘附于松弛的软组织筋膜上,在体温下PLGA纳米纤维膜收缩引起松弛筋膜牵拉回缩,与此同时,回缩的机械刺激转化成调控成纤维细胞行为的外部信号,从而无创的促进松弛筋膜组织结构和功能的恢复。该研究以题为“Heat-Shrinkable Electrospun Fibrous Tape for Restoring Structure and Function of Loose Soft Tissue”的论文发表在国际权威期刊Advanced Functional Materials(DOI:10.1002/adfm.202007440)


Advanced Functional Materials:国际和平妇幼保健院陈信良主任与课题组合作构建热收缩静电纺纤维膜胶带促进松弛软组织修复


软组织受到外部创伤或内部病理性扩张,牵拉和压迫的诱因下发生不同程度的撕拉,下垂甚至断裂,或由于积累性损伤所导致其形态和力学特性被破坏,软组织变得松弛从而失去支撑作用。传统的手术疗法是有创的,因机械的牵拉固定,不但并发症多而且容易复发,因而已被淘汰;取而代之的自体或异体组织移植,因简单的填满缺损的软组织,但是仍无法解决松弛的组织回缩,从而实现功能恢复的问题。因此,微创的实现松弛软组织的再生,缓慢恢复其结构完整和功能重建是医疗界一直存在的挑战。

基于此,上海交通大学医学院附属瑞金医院/上海市伤骨科研究所崔文国教授团队和上海交通大学附属国际和平妇幼保健院陈信良教授团队通过静电纺丝制备的热收缩的PLGA静电纺纤维膜胶带,粘附于松弛的软组织筋膜上,在体温下PLGA纳米纤维膜收缩引起松弛筋膜牵拉回缩,与此同时,回缩的机械刺激转化成调控成纤维细胞行为的外部信号,从而无创的促进松弛筋膜组织结构和功能的恢复。该研究以题为“Heat-Shrinkable Electrospun Fibrous Tape for Restoring Structure and Function of Loose Soft Tissue”的论文发表在国际权威期刊Advanced Functional Materials(DOI:10.1002/adfm.202007440)。

静电纺丝是高分子聚合物在静电场下快速定型,形成高度无规则高分子链网络结构,并实现电场能量的存储。非结晶型聚合物在温度升高的时候,储存的内部电场能逐渐释放,分子链内部重新排布,并趋于整体纤维膜收缩。此外,再生医学越来越关注外部物理刺激对调控细胞行为及组织再生的影响,尽可能通过材料本身特性来达到组织修复的目的。本研究,非结晶型聚合物PLGA用来构建热收缩纳米纤维膜胶带。PLGA在37°C环境下四天内收缩了40%,收缩前后纤维丝相互聚拢。此外,PLGA纳米纤维膜在收缩的同时,外部收缩力转化成调控成纤维细胞的机械刺激,从而促进机械刺激敏感的共转录因子YAP转移到细胞核,进而促进成纤维细胞分泌胶原蛋白和组织修复,最终实现软组织结构和功能上的重建。

图2. 体外生物学评价及相关因子的表达

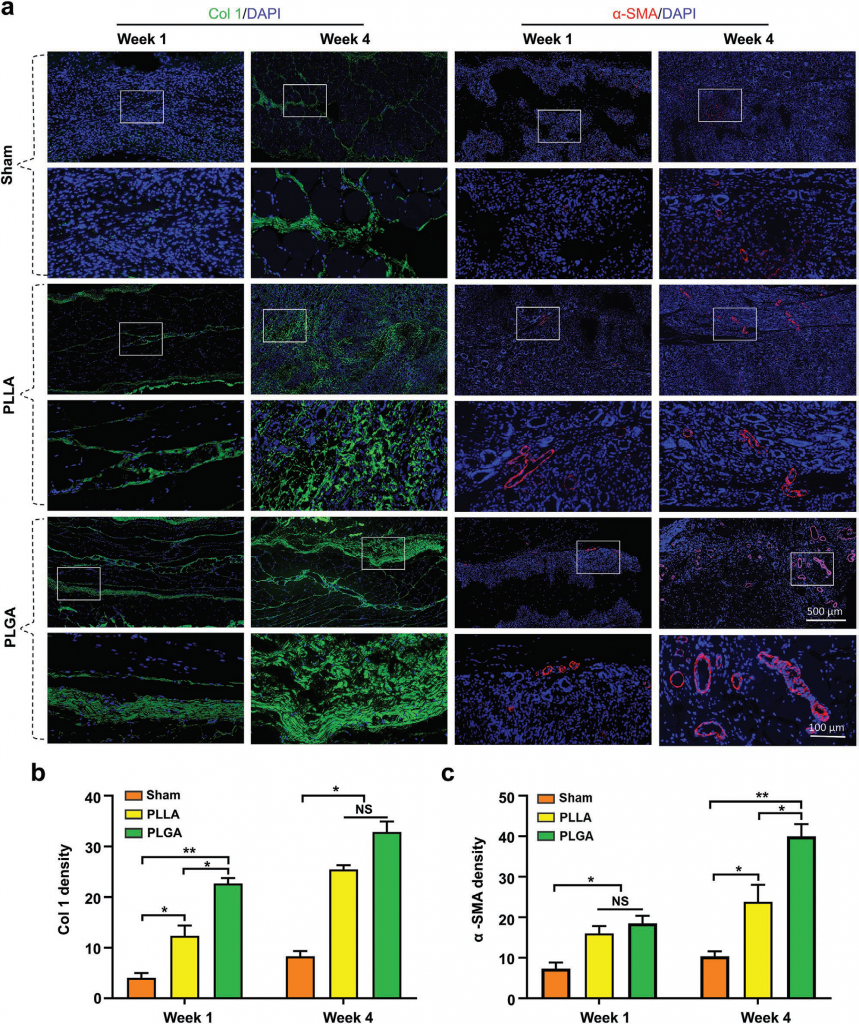
通过构建家兔腹部筋膜缺损模型,将热收缩纳米纤维膜用生物胶水粘贴到缺损筋膜组织表面,分别在1W、4W观察组织修复进展。研究结果显示,与其他实验组相比,PLGA组筋膜组织修复较为完整,组织界限清晰,且再生组织中胶原含量和新生血管明显较多。说明热收缩纳米纤维膜胶带能够显著改善筋膜软组织再生,从而实现组织结构和功能恢复。

图3.体内兔腹部筋膜重建评价

结论:在本研究中,通过静电纺丝成功构建了一种简单的热收缩微纳米纤维膜胶带用于修复松弛的软组织,通过纤维膜的自发收缩,不仅在宏观上拉拢松弛的软组织达到结构修复,巧妙地将收缩力转换成调控细胞行为的外部刺激,通过机械刺激敏感的共转录因子促进组织修复相关基因的上调,实现软组织功能上的重建。这些发现突出了对新的再生医学材料的需求,这些材料可以从宏观和微观两个角度更准确地捕捉天然组织的机械特征达到组织再生的目的。综上所述,该团队构建的热收缩的静电纺纤维胶带作为结构和功能恢复的具有很强的实用性。

欢迎致力于组织修复重建的生物、材料、药剂、化学等各交叉专业博士后加盟崔文国团队)